top of page

報酬規定(法人 顧問契約)

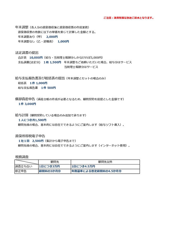
法人(顧問契約)_1.jpg
法人(顧問契約)_2.jpg

青山知人税理士事務所

​(あおやまともひとぜいりしじむしょ)

〒160-0023

東京都新宿区西新宿6丁目12番6-705号

03-6824-4504

contact@zei-aoyama.com

©2023 青山知人税理士事務所。Wix.com で作成されました。

作成に当たり、いらすとや さんと ACworks さんの素材を使わせていただきました。ありがとう。

bottom of page